突破技能天花板!Science Robotics最新封面:外骨骼“外挂”让手指“起飞”
!“一万小时定律”常被用来解释专业技能的养成,但对于已经达到专家水平的人来说,纯粹依靠练习时长来提升水平似乎并不总是奏效。当技能遇到瓶颈时,还有什么方法可以突破?
data-imgfileid="502900375" data-ratio="1" data-s="300,640" data-type="jpeg" data-w="608">▍突破技能天花板的难题
现在,来自日本的研究团队带来了一个令人耳目一新的答案。他们开发了一款专门的手部外骨骼机器人,通过被动训练的方式,帮助专业钢琴家突破了技能天花板。这项研究刚刚登上了机器人领域顶刊Science Robotics最新一期的封面。
data-backh="715" data-backw="562" data-imgfileid="502900350" data-ratio="1.2731481481481481" data-s="300,640" data-type="jpeg" data-w="1080">
研究团队制作了一个精密的手部外骨骼系统。这个系统可以精确控制手指的弯曲和伸展,让钢琴家体验到比他们主动演奏更快速、更复杂的手指动作。系统的关键在于采用了“远程运动中心”机制,可以在高速重复运动时保持精确性,同时将手指表面的机械应力降到最低。
data-backh="374" data-backw="557" data-imgfileid="502900351" data-ratio="0.6714542190305206" data-s="300,640" data-type="png" data-w="557">研究者们设计了一系列巧妙的实验来验证这个想法。他们招募了118位专业钢琴家参与研究,这些钢琴家都是音乐学院的专业演奏者,从8岁前就开始学琴,到20岁时的练琴时间都超过了一万小时。
在第一个关键实验中,30位钢琴家被要求练习一个技术性很强的任务: 右手食指和无名指同时按下间隔的琴键(D键和F键),然后右手中指和小指同时按下相邻的琴键(E键和G键)反复交替演奏。这种和弦琶音式的演奏在多个著名钢琴曲目中都有出现,比如肖邦的练习曲作品25第6首、拉威尔的《水妖》和贝多芬第三钢琴奏鸣曲第一乐章。
data-backh="248" data-backw="562" data-imgfileid="502900352" data-ratio="0.4407530454042082" data-s="300,640" data-type="png" data-w="903">▍出人意料的被动训练效果
当技能达到瓶颈后,研究团队将钢琴家们分成了两组,让他们体验截然不同的被动训练。一组体验的是复杂的手指动作模式 - 食指和无名指同时弯曲时,中指和小指同时伸展,然后反向运动,与钢琴任务类似。另一组则体验简单的手指动作 - 四个手指同时弯曲和伸展,类似抓握动作。
关键的是,外骨骼机器人带动手指运动的速度达到了每秒4次(4Hz),这比钢琴家们此前能达到的最快速度(平均每秒2.3次)要快得多。
data-imgfileid="502900378" data-ratio="1" data-type="gif" data-w="270">
这真的是手指起飞的节奏!
研究人员通过肌电图实时监测,确保整个过程中钢琴家的肌肉都处于放松状态,完全是被动体验。
data-backh="510" data-backw="562" data-imgfileid="502900353" data-ratio="0.9083023543990086" data-s="300,640" data-type="png" data-w="807">30分钟的被动训练后,结果令人振奋 - 体验了复杂动作模式的钢琴家们在演奏测试中,按键间隔时间从训练前的434.6毫秒缩短到了407.4毫秒,演奏速度明显提升。而体验简单动作模式的组则没有改善。更令人惊喜的是,这种提升在训练后30分钟依然保持,甚至第二天依然存在!
研究团队进一步扩大了实验规模,让60位钢琴家尝试了5种不同的训练方案:
快速复杂的被动训练(4Hz)
快速简单的被动训练(4Hz)
慢速复杂的被动训练(1Hz)
主动练习组(每秒2次按键)
休息对照组
结果再次证实,只有体验了"快速复杂"动作模式的组别才出现了显著进步。更有趣的是,他们用未经训练的左手演奏同样的曲目时,也表现出了类似的提升 - 这说明训练效果可以跨手转移。
data-imgfileid="502900354" data-ratio="1.7990074441687345" data-s="300,640" data-type="png" data-w="403">为了排除其他可能的解释,研究人员还测试了钢琴家们的一般运动能力(如手指力量、灵活度)和解剖特征(如关节活动范围),这些都没有因训练而改变。这表明被动训练带来的进步是针对特定钢琴技能的,而不是因为手部整体功能的提升。
这些发现挑战了我们对技能学习的传统认知。通常认为,要提高某项技能,就必须反复主动练习。但这项研究表明,即便是被动体验,只要是之前从未经历过的更快速、更复杂的动作模式,也能帮助突破技能瓶颈。那么,这种奇妙的效果背后的神经机制是什么呢?
data-imgfileid="502900377" data-ratio="1" data-type="gif" data-w="240">▍揭秘大脑的神经可塑性机制
为了探究被动训练带来技能提升的神经机制,研究团队在第三个实验中使用了经颅磁刺激(TMS)技术。他们在28位钢琴家接受被动训练前后,对其大脑运动皮层进行刺激,观察诱发的手指运动模式变化。
data-backh="186" data-backw="562" data-imgfileid="502900355" data-ratio="0.33127317676143386" data-s="300,640" data-type="png" data-w="809">研究人员在大脑左右半球的初级运动皮层区域各选取了25个刺激点,形成一个5×5的网格。每个点都被刺激10次,同时用特制的数据手套记录下诱发的手指关节运动。通过张量分解的数学方法,他们从这些复杂的运动数据中提取出了5种基本的运动模式。
data-backh="480" data-backw="562" data-imgfileid="502900356" data-ratio="0.8543563068920677" data-s="300,640" data-type="png" data-w="769">这些运动模式大致可以分为两类:
1.同步运动模式:类似抓握动作,多个手指同时弯曲或伸展
2.独立运动模式:不同手指的独立运动,比如食指和中指的反向运动
有趣的是,接受了复杂动作训练的钢琴家,在训练后其独立运动模式的比重明显增加。而接受简单动作训练的组,则主要表现为同步运动模式的减少。这种变化仅出现在接受训练的右手,而未训练的左手则没有这种改变。
这一发现揭示了一个重要的神经可塑性机制:被动体验新的复杂动作模式,可以重塑大脑皮层中编码的手指运动模式,增强手指独立控制的成分。研究人员认为,这可能是通过感觉运动区域之间的功能连接实现的 - 先前的研究已经证实,刺激体感神经元能够激活运动皮层的神经元。
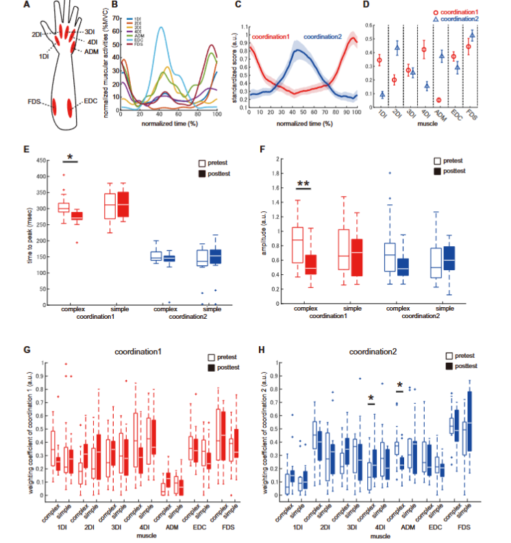
另一个有趣的发现来自肌电图分析。研究者发现,复杂动作训练后,钢琴家们的肌肉协调模式也发生了变化:肌肉活动的时间提前,幅度减小,显示出更有效的神经肌肉控制。这种改变可能反映了感觉运动规划的更新 - 被动体验帮助大脑建立了新的"感觉目标",指导更快速的运动表现。
data-backh="597" data-backw="562" data-imgfileid="502900357" data-ratio="1.061662198391421" data-s="300,640" data-type="png" data-w="746">特别值得注意的是,未经训练的左手虽然也表现出了性能提升,但其运动皮层中的运动模式并未改变。这提示除了已发现的机制外,可能还有其他脑区(如辅助运动区)参与了这种跨手转移效应。
这项研究不仅在实践层面提供了突破技能瓶颈的新方法,也为我们理解神经系统的可塑性提供了新的视角。它表明,即使是高度熟练的动作技能,也可以通过体验前所未有的感觉经验得到提升。这一发现可能对音乐教育、运动训练,甚至神经康复都具有重要的启发意义。
未来,这种外骨骼辅助训练系统可能在多个领域发挥作用:它不仅可以帮助音乐家提升技艺,也可能用于康复训练,甚至实现从教师到学生的触觉技能传递。
当然,这项研究也提出了新的问题:为什么传统的主动练习无法达到类似的效果?这种被动训练的最佳频率和持续时间是多少?这些都需要未来的研究继续探索。
屏幕前的你,想拥有这种外骨骼“外挂”吗?想拿来做什么呢?
data-imgfileid="502900374" data-ratio="1" data-s="300,640" data-type="jpeg" data-w="690">





